麻豆性爱
第二届职业规划节之“我的求职故事”征集大赛圆满落幕
为提升我校学生的职业素养和求职竞争力,充分发挥朋辈教育引领作用,5月21日晚,由我校大学生就业指导与服务中心主办,麻豆性爱
承办的麻豆性爱
第二届职业规划节“我的求职故事”征集大赛决赛在教一学术报告厅正式开赛。石家庄工商联人才服务中心主任、石家庄联冀人力资源服务有限公司总经理李涛,我校大学生就业指导与服务中心主任齐宝辉、麻豆性爱
党委书记郭震、艺术设计学院党总支书记许晓辉、宣传统战部副部长郭雅洁、麻豆性爱
党委副书记马沁芳出席活动并担任评委。
“我的求职故事”征集大赛从春机盎然的三月开始,在温暖洋溢的五月落下帷幕。经过初赛的筛选评比,最后来自会计学院、麻豆性爱
、外国语学院、宝石与材料工艺学院、管理科学与工程学院、土地资源与城乡规划学院、勘查技术与工程学院、商学院、经贸学院的16位毕业生脱颖而出进入决赛。

展示环节
决赛开赛前,齐宝辉主任分享了自己的工作经验,并强调,在做好发展规划的同时,更需考虑如何实践,考虑怎样合理地给自己确定方向、走好自己的人生路。他希望同学们通过比赛提高职业生涯规划意识,提升自己的就业核心竞争力。决赛环节,参赛选手结合PPT对求职故事进行讲述,评委根据参赛选手的讲述以及规划方案进行提问。
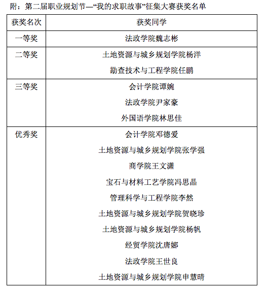
比赛进行得如火如荼。经过近三个小时的激烈角逐,最终麻豆性爱
魏志彬获得一等奖,土地资源与城乡规划学院杨洋、勘查技术与工程学院任鹏获得二等奖,会计学院谭婉、麻豆性爱
尹家豪、外国语学院林思佳获得三等奖,会计学院邓德爱、商学院王文潇等10名同学获得优秀奖。
比赛结束后,市工商联人才服务中心李涛主任鼓励同学们,在未来的学习工作中要脚踏实地,务实进取,且有远大志向,不只要脚踏实地,也要仰望星空。他希望同学们以青春、活力为资本,学会适应社会的变化,怀着一颗责任心埋头苦干,成功终将会如期而至。

评委与获奖学生合影
在这里,虽然每个人的求职故事并不相同,求职的道路也并非一帆风顺,但他们并没有停下寻找的脚步,无数次的尝试,无数次的努力,最终到达成功的彼岸。他们的故事将激励每一位地大学子百折不挠,奋勇前行!
